PDF  PubReader

PLA 소재를 이용한 용융전기방사 기반의 나노섬유 제조를 위한 비접촉식 유도가열 노즐설계 최적화에 관한 연구

채효정 , 김삼수

PLA 소재를 이용한 용융전기방사 기반의 나노섬유 제조를 위한 비접촉식 유도가열 노즐설계 최적화에 관한 연구

Study on the Optimization of Non-contact Induction Heating Nozzle Design for Manufacturing Nanofibers Based on Melt Electrospinning Using PLA Material

Hyo-Jung Chae, Sam-Soo Kim

Abstract: The PLA nanofiber manufacturing technology using the melt electrospinning method requires the maintenance of the nozzle temperature (260 o C), so a non-contact induction heating method is to be applied. However, it is not easy to obtain experimental data on the heating and maintenance time of the induction heating method, so it is possible to secure the conditions through simulation of the process variables required for the process through finite element analysis. In this study, the nozzle part of the induction heating method was designed with a copper coil with a 3/16 inch outer diameter of 4.76 mm, an inner diameter of 3.24 mm, a thickness of 0.76 mm, and a gap of 2 mm. The induction heating analysis used an axisymmetric model, and the heating time was 5 seconds, the frequency was 40 kHz, the initial current was 150 A, and the number of turns was 5. It was confirmed that uniform PLA fiber production with an average diameter of 1.7±0.2 µm and 2.63 µm was possible at a feed rate of 150 rpm, a TCD of 150 mm, a voltage of 42 KV, and a melting temperature of 260 o C was possible.

Keywords: melt electrospinning , non-contact induction heating , current value , PLA fiber man- ufacturing

1. 서 론

나노섬유가 적용된 의료기는 인증된 생체적합성 고분자 소재(PCL, PLA, PGA 등)외 생체 독성 물질이 완전 제거되어야 한다. 나노섬유가 적용된 의료기의 잔존 유기용매 제거는 제품화를 위한 필수공정으로, 이를 대체하기 위해 무용매 나노섬유 방사 공정이 필요하다. 나노섬유 제조 방법에는 전계방사법, 복합용융방사법, 멜트블로우방사법 등이 있다. 전계방사법에는 용액전기방사와 용융전기방사 방식이 있으며, 용융전기방사는 유기용매를 사용하지 않고 고분자에 직접 열을 가해 용융상태로 섬유제조가 가능하므로 친환경적인 나노섬유 제조기술이다. 용융전기방사는 고분자의 용융점도가 섬유 직경에 미치는 영향이 크기 때문에, 장치의 성능을 결정하는 핵심기술은 노즐설계이며, 고분자 용융점도가 일정한 온도로 유지되어야 한다[1]. 따라서 본 연구에서는 용융전기방사 방식을 이용한 의료용 나노섬유를 제조하기 위하여 공정변수(가열시간 5 s, 주파수 40 kHz, 초기 전류 200 A, 권선수 5 turn, 가열온도 [TeX:] $$260^\circ \mathrm{C}$$)를 적용하여 비접촉식 유도가열 노즐 설계를 최적화하고자 한다.

2. 실 험

비접촉식 유도가열 방식은 Figure 1과 같이 전자기 유도를 이용하여 금속 물체를 가열시키는 방법으로 코일에 전류가 공급되면 가열하고자 하는 금속에 와전류가 발생하고, 소재 내부의 저항에 의해 발생 된 Joule 열이 온도를 높이는 원리이다[2]. 유도가열 방식은 도전체 소재의 제품 주위에 인덕터(코일)를 위치시켜 가열함으로써 국부적인 영역을 빠르게 원하는 온도로 가열할 수 있는 장점이 있다. 이러한 특징 때문에 고주파 유도가열방식을 이용하여 에너지 산업, 단조 공정에서 소재의 가열, 자동차 부품의 표면경화 열처리 등 여러 산업 분야에서 널리 적용되고 있다.

Figure 1.

Electromagnetic induction heating phenomenon (Molina 2015); (a) electromagnetic induction schematic and (b) induction heating of circular rods.
1.png

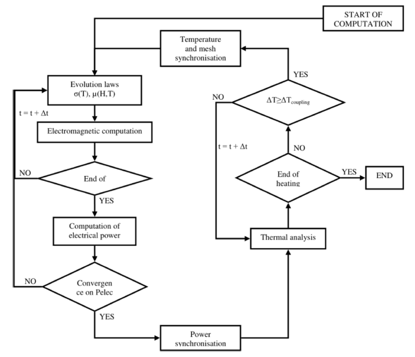
하지만 유도가열 방식의 가열 및 유지시간에 대한 시험적인 데이터 확보가 쉽지 않으므로, 이에 대한 유한요소해석으로 공정에 필요한 공정변수를 시뮬레이션을 통하여 조건 확보가 가능하다. 유한요소해석에서 FORGE® 소프트웨어의 Maxwell의 식을 풀기 위한 Solver에서 전자기장 해석을 통한 유도가열장치에서 발생되는 열원에 대한 계산(Figure 2 참조) 결과를 열-변형해석을 위한 Solver에 전달하면 제품의 온도분포 및 변형을 계산하게 되며, 이 온도 및 변형의 해석 결과를 다시 Maxwell Solver에 전달하여 온도에 따른 전자기장의 해석을 Figure 3과 같이 반복 수행하게 된다.

Figure 2.

Induction heating analysis method using FORGE from Transvalor (Molina 2015).
2.png

Figure 3.

FORGE's electromagnetic-thermal deformation coupled analysis algorithm.
3.png

두 가지의 Solver의 연계해석을 통하여 해석이 진행되는데 이때 전자기장의 해석은 소재, 인덕터뿐만 아니라 주변 공기 전자기장의 해석이 수행되어야 하므로, 전자기장의 해석에서는 이들이 서로 개별이 아닌 각각이 연결된 하나의 메쉬를 가지고 있어야 한다.

따라서 전자기장 해석을 위한 설정과 열-변형해석을 위한 설정이 따로 이루어지고 각각의 해석 결과를 주고받을 때 서로 다른 메쉬나 지오메트리의 결과 연결이 중요하다.

3. 결과 및 고찰

3.1. 해석 대상

용융전기방사는 고분자 수지를 고온으로 가열하여 용융 상태에서 섬유화하는 친환경 공정(Figure 4 참조)이다. 노즐은 루어락(Luer Lock)과 니들(needle)로 구성되며, 니들 크기는 내경 1.0 mm, 외경 2.0 mm이다. 노즐 소재는 SUS303이며, 고온 가열과 변형에 관계하는 열과 변형 및 전자기물성예측 프로그램을 활용하여 적용하였다.

Figure 4.

Target heating area of the nozzle.
4.png

고분자 소재는 Corbion PLA 107 (비중 1.24 g/cm3, 흐름 지수 MFI [TeX:] $$210^\circ \mathrm{C}$$/2.16 kg, 융점 [TeX:] $$170-180^\circ \mathrm{C}$$)을 사용하였고, 가열부는 노즐 끝단에서 압출되는 노즐 부위이며 목표 온도는 [TeX:] $$260^\circ \mathrm{C}$$이다. 실제 공정에서는 루어락(Lure lock)의 소재의 경우 구리가 사용되었지만, 해석 시간 및 분석의 용이함을 위하여 SUS303 물성으로 해석을 진행하였다.

3.2. 해석 조건

코일 설계도는 Figure 5와 같으며, 구리 코일의 표준규격 중 3/16 inch 모델을 사용하였으며 이는 유도 가열시 냉각이 가능한 최소 규격이다. 외경 4.76 mm 내경 3.24 mm로 두께는 0.76 mm이고, 코일 사이 간격은 2 mm이다. 유도 가열 해석 조건은 Table 1와 같이 axial symmetry [TeX:] $$\frac{1}{32}$$ 모델을 사용하였고, 가열시간은 5 s, 주파수는 40 kHz, 초기 전류는 200 A, 목표 온도는 노즐 부위 [TeX:] $$260^\circ \mathrm{C}$$이며, 저장 간격은 0.1 s이다.

Figure 5.

Coil design.
5.png

Table 1.

Initial analysis conditions
Model Axial symmetry [TeX:] $$\frac{1}{32}$$ model([TeX:] $$11.25^\circ \mathrm{C}$$)
Ambient temp [TeX:] $$20^\circ \mathrm{C}$$
Ambient medium [TeX:] $$\operatorname{Air}\left(10 \mathrm{~W} / \mathrm{m}^2 \cdot \mathrm{~K}\right)$$
Storage mode Time (0.1 s)
Heating time 5 s
Frequency 40 kHz
Target temperature [TeX:] $$20^{\circ} \mathrm{C} \rightarrow 260^{\circ} \mathrm{C}$$
Coil 5 turn
Current 200 A

시간에 따른 유도가열 해석: Figure 6은 자기장 시간에 따른 전자기장 모델의 결과를 나타내었다. Skin effect(침투 깊이 효과)로 인해 루어락과 노즐의 끝부분에 집중된 것을 확인할 수 있다.

Figure 6.

Electromagnetic analysis results (magnetic field vector & scalar).
6.png

Figure 6은 열변형 모델의 결과를 나타내었으며, 시간에 따른 노즐의 온도 증분량을 볼 수 있다. 최대 온도는 Figure 7과 같이 5 s 구간에서 루어락 끝부분에 위치하고 약 [TeX:] $$1018^\circ \mathrm{C}$$이다.

Figure 7.

Thermal analysis results (nozzle temperature).
7.png

도체에 교류전류가 흐를 때 도체의 중심부에는 전류밀도가 낮아져 대부분의 전류는 도체의 표면에 집중되므로 A영역의 온도가 가장 높게 나타남(Figure 8 참조)을 알 수 있다[3]. 따라서 본 연구에서는 노즐 B 영역 즉, 노즐 온도가 [TeX:] $$260^\circ \mathrm{C}$$로 유지되어야 한다. 초기 설정값인 200 A의 결과는 온도가 약 [TeX:] $$504^\circ \mathrm{C}$$으로 적절한 전류값을 찾기 위하여 전류를 변수로 유도가열 해석을 추가로 수행하였다.

Figure 8.

Surface temperature of A and B during 5 s induction heating.
8.png

유도가열 코일 단순화 해석: 해석 시간의 단축을 위하여 FORGE NxT 3.2을 이용하였다. Figure 9와 같이 유도가열의 코일을 plane 형태로 변경하였다. Plane 형태에서 코일의 권선수(turn)와 같게 권선수 5 Turn으로 설정하고 나머지 해석 조건은 동일하게 수행하였다. 전자기 모델과 열변형 모델의 해석 결과를 Figure 10과 같이 나타내었으며 최대 및 최소 온도는 [TeX:] $$\pm 0.1^\circ \mathrm{C}$$ 정도로 거의 차이가 없는 것을 알 수 있다.

Figure 9.

Plane & coil 5 turn electromagnetic analysis and thermal deformation modeling.
9.png

Figure 10.

Electromagnetic and thermal deformation analysis results (electric field & temperature) of plane & 5turn models (5 s).
10.png

본 연구의 목표는 노즐, B영역의 끝단의 온도로 Figure 11과 같이 표면 온도가 각각 약 [TeX:] $$502^\circ \mathrm{C}, 505^\circ \mathrm{C}$$로 해석 결과의 차이가 오차범위에 있는 것으로 확인하였다. 해석 시간을 2배이상 절감시키는 Plane 형상의 모델링으로 추후 해석을 수행하였다.

Figure 11.

Temperature comparison of surface A & B of plane & 5 turn model (5 s).
11.png

전류에 따른 노즐의 내·외부 온도: Figure 12는 5 s간 유도 가열 해석의 결과이다. 각각의 전류의 온도 증분량을 비교하면 200 A는 내/외부 [TeX:] $$502^\circ \mathrm{C}, 498^\circ \mathrm{C}$$, 150 A는 [TeX:] $$407^\circ \mathrm{C}, 404^\circ \mathrm{C}$$, 100 A는 [TeX:] $$213^\circ \mathrm{C}, 211^\circ \mathrm{C}$$, 50 A는 [TeX:] $$75^\circ \mathrm{C}, 74^\circ \mathrm{C}$$로 내/외부 온도 차이가 최대 [TeX:] $$4^\circ \mathrm{C}$$ 이하로 알 수 있다. 목표온도 [TeX:] $$260^\circ \mathrm{C}$$로 가열하기 위한 전류는 100 A와 150 A 사이의 값으로 판단되며, 정확한 전류를 찾기 위하여 추가 해석을 수행하였다.

Figure 12.

Internal/external temperature distribution with current value and time.
12.png

초기 전류값에 따른 노즐 온도: FORGE의 유도가열 해석의 Piloting 기능을 사용하였다. 노즐 부위에 목표 온도 [TeX:] $$260^\circ \mathrm{C}$$를 설정하여 전류값을 찾는 해석을 수행하였다. 해석 조건은 Table 2와 같이 가열 시간별, 초기 전류값 등을 비교하기 위하여 변수로 설정하였다.

Table 2.

Neddle's target temperature ( [TeX:] $$260^\circ \mathrm{C}$$) current analysis case
Heating time Initial current
5 s 200 A
5 s 150 A
5 s 50 A

Figure 13, 14은 초기 전류값에 따른 해석 결과이다. 초기 전류값과 관계없이 최종적으로 5 s 구간에서 [TeX:] $$260^\circ \mathrm{C}$$ 목표 온도에 도달하였다. 모든 조건에서 0.08 s에서 190 A 전/후로 전류가 Peak를 치다가 0.3 s 약 150 A 전/후, 1 s 후 평균 약 113 A를 유지한다. 초기 전류값에 관계없이 5 s간 노즐을 [TeX:] $$260^\circ \mathrm{C}$$로 가열하려면 초기에 190 A의 전류를 흘려주고 1 s 이후에는 113 A로 유지하였을 때 목표 온도에 도달하는 것으로 판단된다.

Figure 13.

Current in the inductor as a function of initial current and time.
13.png

Figure 14.

Nozzle temperature according to initial current value and time.
14.png

Figure 15는 초기 전류값에 따른 노즐 내부의 온도 비교를 하였다. 초기 전류값에 따른 노즐 내부의 온도 차이는 약 [TeX:] $$\pm 3^\circ \mathrm{C}$$로 모든 조건에서 전류값은 노즐 내부의 온도 영향은 미미한 것으로 사료된다. Figure 16은 가열 시간별 해석 결과로 가열시간이 짧을수록 초기에 가해지는 전류값은 높았으며 peak를 지나서 목표 온도에 도달할 때까지의 가열시간 2 s 평균 약 193 A, 3 s는 평균 약 152 A, 4 s는 평균 약 126 A, 5 s는 평균 113 A로 유지되었다.

Figure 15.

Nozzle internal temperature according to initial current value.
15.png

Figure 16.

Inductor current according to the heating time.
16.png

Figure 17, 18은 가열시간에 따른 노즐 내부의 온도 분포를 비교한 결과, 모든 조건에서 목표 온도 [TeX:] $$260^\circ \mathrm{C}$$에 도달하였다. 그래프를 보면, 가운데 영역에서 온도가 떨어지는 구간이 발생하였는데, 루어락과 노즐의 빈공간이 발생되는 영역으로, 빈공간으로 인해 열전달이 덜 일어나 온도가 다른 영역에 비해 낮음을 알 수 있다. 그러므로 가열시간이 짧을수록 이 영역의 온도가 낮을 것으로 판단된다[4].

Figure 17.

Needle temperature according to the heating time.
17.png

Figure 18.

Nozzle temperature according to the heating time.
18.png

Figure 19.

heating analysis modeling according to the coil turns.
19.png

권선수에 따른 유도가열 해석: 인덕터의 변수를 알아보기 위하여 Figure 22와 같이 기존 권선수 5 turn에 코일에서 추가로 권선수 4 turn, 권선수 6 turn의 코일의 유도가열 해석을 진행하였다. 해석 모델은 plane 형태로 각각 권선수 4 turn, 권선수 6 turn으로 설정하였다.

코일 권선수 별 해석 결과 최종적으로 5 s 구간에서 [TeX:] $$260^\circ \mathrm{C}$$ 목표 온도에 도달하였다. Figure 20, 21과 같이 유도가열에서 자기장(H)의 세기는 코일의 권선수와 전류에 비례하는 것으로 알려져 있다[5]. Figure 22와 같이 코일의 권선수가 많아질수록 목표로 하는 온도에 맞추기 위해 전류는 권선수가 낮은 권선수 4 turn 제일 높게 형성됨을 알 수 있다.

Figure 20.

Inductor current according to the coil turns.
20.png

Figure 21.

Nozzle internal temperature according to the coil winding number.
21.png

Figure 22.

Inductor current according to the coil turns.
22.png
3.3. 용융전기방사 기반 나노섬유 제조

설계된 유도가열 방식의 노즐을 이용한 용융전기방사 제조장치(Figure 23 참조)를 이용하여 공정조건(공급량 150 rpm, TCD 150 mm, 전압 42 KV)에서 용융온도 [TeX:] $$250^\circ \mathrm{C}, 260^\circ \mathrm{C}$$일 때, 각 3.18 μm, 2.63 μm의 평균 직경 1.7±0.2 μm의 균일한 PLA 섬유 생산이 가능함(Figure 24 참조)을 확인하였다.

Figure 23.

Melt electrospinning manufacturing device using an induction heating nozzle.
23.png

Figure 24.

Manufacturing of nanofibers by melt electrospinning.
24.png

4. 결 론

PLA 고분자를 이용한 용융 전기방사 기반의 나노섬유를 제조하기 위하여 비접촉식 유도가열 노즐 설계를 최적화하였다.

유도가열 노즐의 니들 크기는 내경 1.0 mm, 외경 2.0 mm, 코일 외경 4.76 mm, 내경 3.24 mm, 두께 0.76 mm, 간격은 2 mm로 설계하였고, 공정변수는 주파수 40 kHz, 초기전류 200 A, 가열시간 5 s, 목표 온도는 [TeX:] $$260^\circ \mathrm{C}$$이며 초기전류값, 가열시간, 코일 권선수에 따른 해석을 수행하였다.

초기 전류설정값 200 A의 온도 약 [TeX:] $$504^\circ \mathrm{C}$$일 때 전류값을 찾기 위한 전류변수에 따른 유도가열 해석을 수행하였다.

전류에 따른 유도가열 해석 결과 50 A, 100 A, 150 A, 200 A의 목표로 했던 [TeX:] $$260^\circ \mathrm{C}$$로 가열하기 위한 전류는 100 A와 150 A 내에 있음을 확인하였다.

50 A, 100 A, 200 A에서 초기 전류값 확인한 결과 0.08 s에 peak 치다가 1 s 후 113 A 유지되었으며, 이때 초기 전류값에 따른 노즐 내부의 온도는 약 [TeX:] $$\pm 3^\circ \mathrm{C}$$ 임을 알 수 있다.

가열시간(2 s, 3 s, 4 s, 5 s)에 따른 노즐내부 온도분포를 비교한 결과, 가운에 영역에서 온도가 떨어지는 구간이 발생하는데 가열시간을 충분히 할수록 온도편차가 적음을 알 수 있다.

코일 권선수(4 turn, 5 turn, 6 turn)에 따른 유도가열 해석 결과 권선수 5 turn일 때 전류값 113 A, 목표온도 [TeX:] $$260^\circ \mathrm{C}$$에 도달하였다.

따라서 유도가열 노즐의 니들 크기는 내경 1.0 mm, 코일 외경 4.76 mm, 내경 3.24 mm, 두께 0.76 mm, 간격은 2 mm로 설계하였고, 공정변수는 주파수 40 kHz, 초기전류 150 A, 가열시간 5 s, 5 권선수, 공급량 150 rpm, TCD 150mm, 전압 42 KV 용융 온도 [TeX:] $$260^\circ \mathrm{C}$$에서 2.63 μm의 평균직경 1.7±0.2 μm의 균일한 PLA 섬유 생산이 가능함을 확인하였다.

감사의 글

본 논문은 2021년도는 산업통상자원부 및 한국산업기술기획평가원(KEIT)의 연구비 지원에 의한 연구임(20017630).

References

  • 1 H. S. Y ang, H. S. Kim, J. S. Na, and Y . S. Seo, "Effects of Melt- viscosity of Polyethylene Mixtures on the Electrospun-fiber Diameter Using a Oil-circulating Melt-electrospinning Device" , Polymer(Korea), 2014, 38, 518−524.custom:[[[-]]]
  • 2 D. C. Sin, Y. J. Kim, and H. M. Gwon, "Technology and Applications of DPH System" , Korea Electrical Manufacturers Association, 2003, 14, 25−45.custom:[[[-]]]
  • 3 J. B. Lee, T. M. Kim, and Y. W. Kim, "A Study on the Maximum Energy Transfer of a SmallIndustrial Induction Heater" , Korean Electr. Electron. Eng., 2021, 25, 534−539.custom:[[[-]]]
  • 4 K. Park, S. Choi, S. J. Lee, and Y. S. Kim, "Injection Molding for a Ultra Thin-Wall Part using Induction Heating" , Korean Society of Machanical Engineers, 2008, 32, 481−487.custom:[[[-]]]
  • 5 S. D. Ahn, Y. T. Cho, and Y. G. Jung, " Analysis of Induction Heating according to Coil Shapes on the V-groove W eld Joint" , Korean Soc. Precis. Eng., 2004, 32, 167−172.custom:[[[-]]]